Projeto Eletrônico de um Rádio Controle.

Gravador de microcontrolador 8051 PRG-8051-USB

Projeto Rádio Controle - Finalidade

Este projeto eletrônico trabalha em conjunto com o projeto eletrônico Quadricoptero tendo como principal função o envio de dados via rádio frequência ao modulo central do quadricóptero para que ele possa buscar a estabilização dos angulos nos eixos X e Y de acordo com o Set Point recebido do Rádio Controle.
Toda a "inteligência" relacionada ao controle e estabilização do vôo foi embarcada na eletrônica do quadricóptero, portanto o Rádio controle tem a função de apenas informar ao Quadricóptero o angulo desejado e o quadricoptero por sua vez atua nos 4 motores para a estabilização X e Y por meio da implementação de um Controlador PD (Proporcional, derivativo).

Comunicação Radio e Quadricóptero

O video mostra os SetPoints de angulação sendo enviados ao quadicoptero e a resposta do quadricoptero sendo visualizado no display do Rádio Controle.
Sequencia de troca de dados:
  • Radio Controle Envia o Setpoint ao Quadricóptero.
  • Quad atua nos motores para buscar o SetPoint/angulação desejada.
  • Após quad estabilizar no angulo desejado, envia ok ao rádio Controle.
  • Rádio Controle apresenta no display LCD a resposta do Quadricóptero
Circuito eletrônico do controlador de temperatura para secagem de café

Diagrama Eletrônico do Rádio Controle

Nesta imagem podemos visualizar o diagrama eletrônico da placa projetada com um microcontrolador 8051 que apesar de modesto e de 8 Bits possui desempenho de sobra para cumprir sua tarefa que é simples.
Hardware Previsto no Diagrama eletrônico
  • Microcontrolador 8051 como "cerebro" da placa
  • Display LCD 16x2 para visualização de parâmetros
  • Porta RS232 para comunic com computador.
  • Módulo de Rádio Frequência Xbee-Pro
  • Botões de comandos fixos p/ o Quadricóptero

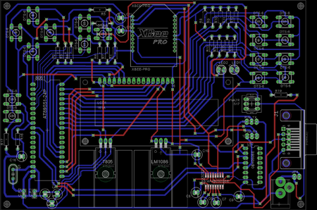
Gerbers do Rádio Controle

Esse é o arquivo que deve ser enviado para a fabricação da PCI. No caso específico deste projeto, por se tratar de um trabalho de graduação, optamos por confeccionar a placa de circuito impresso utilizando fenolite e corrosão caseira com percloreto de ferro, o aspecto fica amador, no entanto por seu um TCC foi nossa opção.
Ao escolher essa técnica, tivemos que produzir a placa em face simples, apenas na camada Bottom (azul). Observe que há poucas trilhas na camada Top (vermelho), justamente porque as trilhas da segunda face precisariam ser feitas com fios. Por isso, concentramos todas as trilhas possíveis em apenas um lado, considerando que a outra face teria de ser montada manualmente.
Circuito eletrônico do controlador de temperatura para secagem de café

VENHA TRABALHAR COM A GENTE